各縣(區)人民政府、管委會,市政府各部門,市直各單位:
經市政府同意,現將《2024年政府工作報告重點任務和民生實事責任分工表》印發給你們,各單位要按照任務分工,確定責任人、完成時間,并抓好日常跟蹤督辦。市政府督查室每季度將對工作推進情況進行一次跟蹤督辦,不定期對任務完成情況對賬督辦,對進度慢、辦事敷衍、成效不明顯的將進行專項督查,并將落實結果作為2024年度綜合考核重要依據。
附件:1.2024年政府工作報告重點任務責任分工表
2.2024年民生實事責任分工表
2024年1月18日
(此件主動公開)
附件1
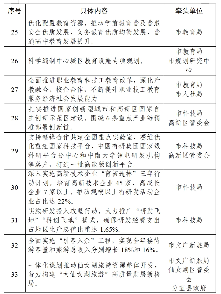
2024年政府工作報告重點任務責任分工表
一、常務口


二、科教文體口


三、工口




四、政法口

五、城建金融國資口


六、農林衛健環保交通口



附件2
2024年民生實事責任分工一覽表





贛公網安備 36050202000078號